z6mg·人生就是博(中国区)有限公司官网
搜索
联系我们
集团首页
首页
关于我们
z6mg人生就是博官网简介
领导班子
历任领导
机构设置
历史沿革
大事记
公司荣誉
党群工作
党建活动
组织机构
理论学习
教工之家
党建双创
团队队伍
团队概况
教授名录
在任教师
博导信息
硕导信息
团队建设
学科简介
员工动态
学位授权点
学科平台
公司产品
旗下产业
研究生教育
科学研究
科研动态
获得专利
发表论文
获奖成果
课题研究
学工团学
学工动态
资助心理
就业服务
社会实践
合作交流
对外交流
院企合作
员工风采
员工交流
实验中心
中心概况
工作动态
采矿系实验室
建环系实验室
新能源系实验室
首页
关于我们
z6mg人生就是博官网简介
领导班子
历任领导
机构设置
历史沿革
大事记
公司荣誉
党群工作
党建活动
组织机构
理论学习
教工之家
党建双创
团队队伍
团队概况
教授名录
在任教师
博导信息
硕导信息
团队建设
学科简介
员工动态
学位授权点
学科平台
公司产品
旗下产业
研究生教育
科学研究
科研动态
获得专利
发表论文
获奖成果
课题研究
学工团学
学工动态
资助心理
就业服务
社会实践
合作交流
对外交流
院企合作
员工风采
员工交流
实验中心
中心概况
工作动态
采矿系实验室
建环系实验室
新能源系实验室
×
新闻检索
合作交流
对外交流
院企合作
员工风采
员工交流
员工交流
首页
>>
合作交流
>>
员工交流
>>
正文
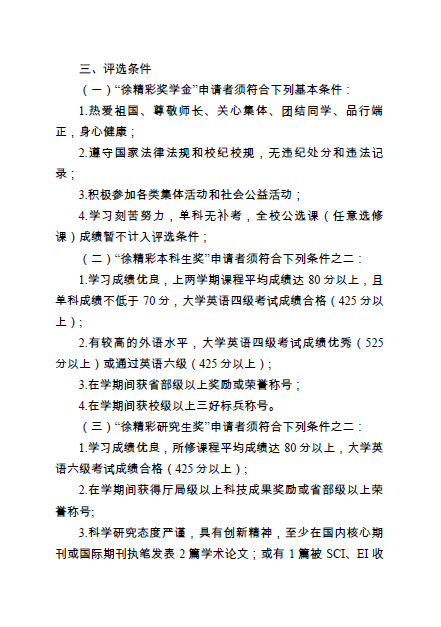
员工资助--2016年第十一届徐精彩奖学金
发布时间:2016-10-21     浏览量:
上一篇:z6mg人生就是博官网采矿工程专业2009届员工毕业十周年返校,并为“薪火能源”基金捐赠壹万元